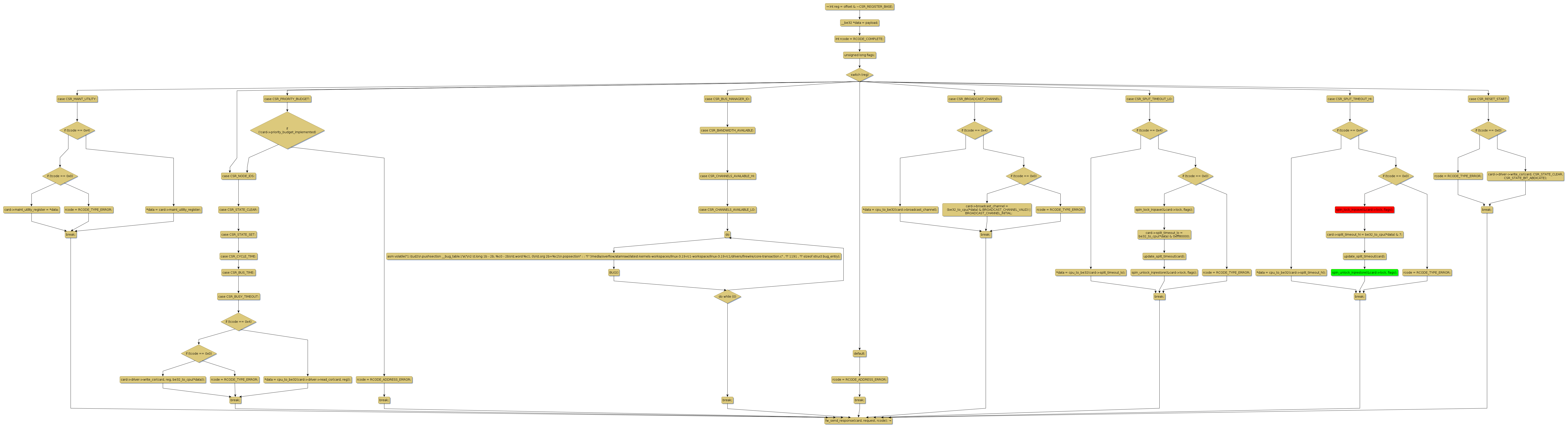
Instance Verification Kit (IVK)
spin lock @ [31981+38+/linux-3.19-rc1/drivers/firewire/core-transaction.c]
Instance Signature: lock
|
The Matching Pair Graph:
|
|
Function Name
|
Control Flow Graph (CFG)
|
Events Flow Graph (EFG)
|
Source Correspondence
|
|
handle_registers
|
|
|
[30582+16+/linux-3.19-rc1/drivers/firewire/core-transaction.c]
|